文章詳情頁
CAD多段線和矩形有什么區別
瀏覽:154日期:2023-11-12 14:27:49
CAD多段線和矩形有什么區別?多段線是作為單個對象創建的相互連接的序列直線段或弧線段。快速創建閉合矩形多段線的方法是使用RECTANG命令。 




以上就是CAD多段線和矩形有什么區別,希望大家喜歡,請繼續關注好吧啦網。
1、多段線是作為單個對象創建的相互連接的序列直線段或弧線段。

2、使用 PLINE 命令為以下對象創建開放多段線或閉合多段線
需要具有固定寬度線段的幾何圖形您需要了解總長度的連續路徑用于地形學地圖和等壓數據的輪廓素線在印刷電路板上的布線圖和寬線流程圖和布管圖3、多段線可以具有恒定寬度,或者可以有不同的起點寬度和端點寬度。指定多段線的第一個點后,可以使用“寬度”選項來指定所有后來創建的線段的寬度。您可以隨時更改寬度值,甚至在創建新線段時更改。

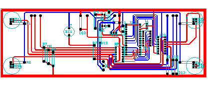
4、以下是印刷電路板的樣例,其中的線路是使用寬多段線創建的。接合焊盤是使用 DONUT 命令創建的。

5、多段線對于每個線段可以有不同的起點寬度和端點寬度,如此處所示:

6、快速創建閉合矩形多段線的方法是使用 RECTANG 命令(在“命令”窗口輸入 REC)。

7、只需單擊矩形的兩個對角點即可,如圖所示。如果使用此方法,則啟用“柵格捕捉”(F9) 以提高精度。
以上就是CAD多段線和矩形有什么區別,希望大家喜歡,請繼續關注好吧啦網。上一條:cad用戶坐標系怎么設置下一條:cad圓的快捷鍵是什么
相關文章:
排行榜

網公網安備