文章詳情頁
win10都有哪些版本?win10系統版本區別在哪里
瀏覽:170日期:2022-09-05 16:22:19
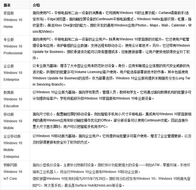
win10作為目前還是推送更新的系統,版本很多,但是功能各有不同,有偏向企業辦公的,有家庭自用的,目前一共有家庭版、專業版、企業版、教育版、移動版、移動企業版和物聯網核心版七個win10系統版本。所以很多用戶在版本選擇時候都不清楚應該怎么選。那win10系統各個版本的區別在哪里?小編給大家簡單介紹一下。
win10系統版本區別在哪里

1、家庭版:擁有win10的主要功能以及語音助手,自帶Edge瀏覽器和觸控設備,兼容平衡性很強,游戲能力以及視頻和通用的win10應用都能使用。
2、專業版:除了具有win10家庭版的功能外,還能夠讓用戶管理設備以及應用,保護企業數據以及隱私,強大的辦公能力,使用云計算能力,支持遠程。同時降低管理成本,非常適合中小企業使用。
3、企業版:很多人喜歡稱企業版為LTSB版,因為它更穩定可靠。它是在win10專業版的基礎上增加了更安全可靠的信息功能,同時提供自主部署選項,讓使用者自由選擇。
4、教育版:教育版面向學校職員以及學生,它集成企業版以及家庭版的優勢功能,更適合教育人員使用。
5、其他幾個版本的win10系統更偏向定制,功能有舍有增加,目前主流的幾個版本就是以上介紹的。定制版本的win10系統可能并不兼容大眾,所以大家可以參考自己的需求選擇版本安裝。
相關文章:
排行榜

網公網安備