一篇文章告訴你JAVA Mybatis框架的核心原理到底有多重要
JDBC(JavaDataBase Connectivity)就是 Java 數據庫連接, 說的直白點就是 使用 Java 語言操作數據庫
本來我們是通過控制臺或客戶端操作的數據庫, JDBC 是用 Java 語言來發送 SQL 語句
JDBC 原理最初 SUN 公司希望提供一套 能夠適用所有數據庫的 API, 但是在實際操作中卻發現這是項基本不可能完成的任務
因為各個廠商所提供的 數據庫差異實在太大, 所以 SUN 公司與數據庫廠商討論出的就是:由 SUN 公司提供出一套訪問數據庫的規范 API, 并提供相對應的連接數據庫協議標準, 然后各廠商根據規范提供一套訪問自家數據庫的 API 接口
最終:SUN 公司提供的規范 API 稱之為 JDBC, 各廠商提供的自家數據庫 API 接口稱之為 驅動

Mybatis 是一款優秀的 ORM(持久層)框架,使用 Java 語言 編寫前身是 apache 的一個開源項目 iBatis,2010 年遷移到 google code 并正式改名為 Mybatis ORM 持久層 指的是 : 將業務數據存儲到磁盤,也具備長期存儲能力,只要磁盤不損壞,如果在斷電情況下,重啟系統仍然可以讀取數據
Mybatis 與 JDBC 的關系在沒有持久層框架之前, 想要代碼中操作數據庫都必須通過 JDBC 來操作, 接下來一個例子來說明兩者之間的關系
JDBC 操作數據庫

相信大家都在實際項目中使用過 Mybatis, 可以聯想一下, 平常我們工作中, 是否做過以下事情:
是否裝載過數據庫驅動? 是否從驅動中獲取數據庫連接? 是否創建過執行 SQL 的 Statement? 是否自行將數據庫返回結果轉換成 Java 對象? 是否關閉過 finally 塊中的三個對象?看到上面的靈魂拷問, 就可以對本次分享的第一個問題作出解答:
Mybatis 針對 JDBC 中重復操作做了封裝, 同時擴展并優化部分功能
Mybatis 關鍵詞說明📖 如果在閱讀文章前沒有接觸過 Mybatis 源碼相關的內容, 建議將下述名詞多看幾遍再向下閱讀
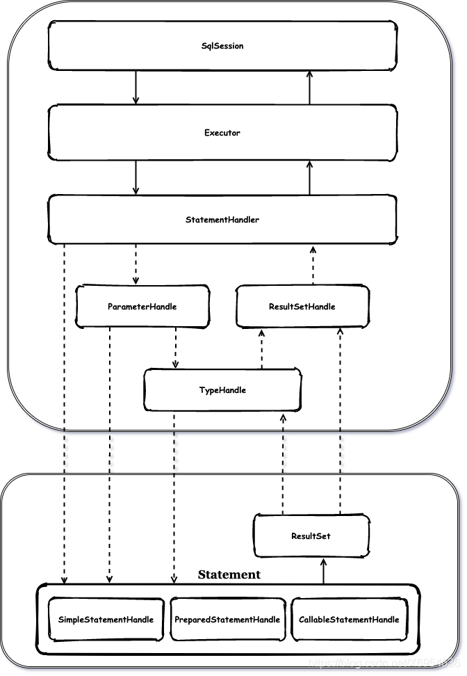
SqlSession負責執行 select、insert、update、delete 等命令, 同時負責獲取映射器和管理事務; 其底層封裝了與 JDBC 的交互, 可以說是 mybatis 最核心的接口之一
SqlSessionFactory負責創建 SqlSession 的工廠, 一旦被創建就應該在應用運行期間一直存在, 不需要額外再進行創建
SqlSessionFactoryBuilder主要是負責創建 SqlSessionFactory 的構造器類, 其中使用到了構建者設計模式; 僅負責創建 SqlSessionFactory
ConfigurationMybatis 最重要的配置類, 沒有之一, 存儲了大量的對象配置, 可以看源碼感受一下
MappedStatementMappedStatement 是保存 SQL 語句的數據結構, 其中的類屬性都是由解析 .xml 文件中的 SQL 標簽轉化而成
ExecutorSqlSession 對象對應一個 Executor, Executor 對象作用于 增刪改查方法 以及 事務、緩存 等操作
ParameterHandlerMybatis 中的 參數處理器, 類關系比較簡單
StatementHandlerStatementHandler 是 Mybatis 負責 創建 Statement 的處理器, 根據不同的業務創建不同功能的 Statement
ResultSetHandlerResultSetHandler 是 Mybatis 負責將 JDBC 返回數據進行解析, 并包裝為 Java 中對應數據結構的處理器
InterceptorInterceptor 為 Mybatis 中定義公共攔截器的接口, 其中定義了相關實現方法
Mybatis 架構設計架構圖

反射在 Java 中的應用可以說是相當廣泛了, 同時也是一把雙刃劍。 Mybatis 框架本身 封裝出了反射模塊, 提供了比原生反射更 簡潔易用的 API 接口, 以及對 類的元數據增加緩存, 提高反射的性能
類型轉換類型轉換模塊最重要的功能就是在為 SQL 語句綁定實參時, 將 Java 類型轉為 JDBC 類型, 在映射結果集時再由 JDBC 類型轉為 Java 類型
另外一個功能就是提供別名機制, 簡化了配置文件的定義
日志模塊日志對于系統的作用不言而喻, 尤其是測試、生產環境上查看信息及排查錯誤等都非常重要。主流的日志框架包括 Log4j、Log4j2、S l f4j 等, Mybatis 的日志模塊作用就是 集成這些日志框架
資源加載Mybatis 對類加載器進行了封裝, 用來確定類加載器的使用順序, 用來記載類文件以及其它資源文件, 感興趣可以參考 ClassLoaderWrapper
解析器模塊解析器模塊主要提供了兩個功能, 一個是封裝了 XPath 類, 在 Mybatis 初始化時解析 Mybatis-config.xml 配置文件以及映射配置文件提供功能, 另一點就是處理動態 SQL 語句的占位符提供幫助
核心處理層配置解析
在 Mybatis 初始化時, 會加載 Mybatis-config.xml 文件中的配置信息, 解析后的配置信息會 轉換成 Java 對象添加到 Configuration 對象
📖 比如說在 .xml 中定義的 resultMap 標簽, 會被解析為 ResultMap 對象
SQL 解析
大家如果手動拼寫過復雜 SQL 語句, 就會明白會有多痛苦。Mybatis 提供出了動態 SQL, 加入了許多判斷循環型標簽, 比如 : if、where、foreach、set 等, 幫助開發者節約了大量的 SQL 拼寫時間 SQL 解析模塊的作用就是將 Mybatis 提供的動態 SQL 標簽解析為帶占位符的 SQL 語句, 并在后期將實參對占位符進行替換
SQL 執行
SQL 的執行過程涉及幾個比較重要的對象, Executor、StatementHandler、ParameterHandler、ResultSetHandler
Executor負責維護 一級、二級緩存以及事務提交回滾操作, 舉個查詢的例子, 查詢請求會由 Executor 交給 StatementHandler 完成
StatementHandler 通過ParameterHandler完成SQL語句的實參綁定, 通過java.sql.Statement執行 SQL語句并拿到對應的 結果集映射
最后交由 ResultSetHandler 對結果集進行解析, 將 JDBC 類型轉換為程序自定義的對象
插件
插件模塊是 Mybatis 提供的一層擴展, 可以針對 SQL 執行的四大對象進行 攔截并執行自定義插件插件編寫需要很熟悉 Mybatis 運行機制, 這樣才能控制編寫的插件安全、高效
接口層
接口層只是 Mybatis 提供給調用端的一個接口 SqlSession, 調用端在進行調用接口中方法時, 會調用核心處理層相對應的模塊來完成數據庫操作
問題答疑.xml 文件定義 Sql 語句如何解析
Mybatis 在創建 SqlSessionFactory 時, XMLConfigBuilder 會解析 Mybatis-config.xml 配置文件
Mybatis 相關解析器
Mybatis 解析器模塊中定義了相關解析器的抽象類 BaseBuilder, 不同的子類負責實現解析不同的功能, 使用了 Builder 設計模式

XMLConfigBuilder 負責解析 mybatis-config.xml 配置文件
XMLMapperBuilder 負責解析業務產生的 xxxMapper.xml
mybatis-config.xml 解析
XMLConfigBuilder 解析 mybatis-config.xml 內容參考代碼 :

XMLConfifigBuilder#parseConfiguration()方法將 mybatis-config.xml中定義的標簽進行相關解析并填充到Configuration對象中
xxxMapper.xml 解析
XMLConfifigBuilder#mapperElement()中解析配置的 mappers 標簽, 找到具體的.xml文件, 并將其中的select、insert、update、delete、resultMap 等標簽解析為 Java 中的對象信息具體解析 xxxMapper.xml 的對象為 XMLMapperBuilder, 具體的解析方法為parse()

Mybatis創建 SqlSessionFactory 會解析mybatis-config.xml, 然后 解析configuration 標簽下的子標簽, 解析 mappers 標簽時, 會根據相關配置讀取到 .xml 文件, 繼而解析 .xml中各個標簽具體的 select、insert、update、delete 標簽定義為 MappedStatement對象, .xml文件中的其余標簽也會根據不同映射解析為 Java 對象
MappedStatement
這里重點說明下 MappedStatement 對象, 一起看一下類中的屬性和 SQL 有何關聯呢

MappedStatement 對象中 提供的屬性與 .xml 文件中定義的 SQL 語句 是能夠對應上的, 用來 控制每條 SQL 語句的執行行為
Mapper 接口的存儲與實現
在平常我們寫的 SSM 框架中, 定義了 Mapper 接口與 .xml 對應的 SQL 文件, 在 Service 層直接注入 xxxMapper 就可以了
也沒有看到像 JDBC 操作數據庫的操作, Mybatis 在中間是如何為我們省略下這些重復繁瑣的操作呢
這里使用 Mybatis 源碼中的測試類進行驗證, 首先定義 Mapper 接口, 省事直接注解定義 SQL

這里使用 SqlSession 來獲取 Mapper 操作數據庫, 測試方法如下

創建 SqlSession
#1 從 SqlSessionFactory 中打開一個 新的 SqlSession
獲取 Mapper 實例
#2 就存在一個疑問點, 定義的 AutoConstructorMapper 明明是個接口, 為什么可以實例化為對象?
動態代理方法調用
#3 通過創建的對象調用類中具體的方法, 這里具體聊一下 #2 操作
SqlSession 是一個接口, 有一個 默認的實現類 DefaultSqlSession, 類中包含了 Configuration 屬性
Mapper 接口的信息以及 .xml 中SQL語句是在Mybatis初始化時添加 到 Configuration 的 MapperRegistry 屬性中的

#2中的 getMapper 就是從 MapperRegistry 中獲取 Mapper
看一下 MapperRegistry 的類屬性都有什么

config 為 保持全局唯一 的 Configuration 對象引用
knownMappers 中 Key-Class 是 Mapper 對象, Value-MapperProxyFactory 是通過 Mapper 對象衍生出的 Mapper 代理工廠
再看一下 MapperProxyFactory 類的結構信息

mapperInterface 屬性是 Mapper 對象的引用, methodCache 的 key 是 Mapper 中的方法, value 是 Mapper 解析對應 SQL 產生的 MapperMethod
📖 Mybatis 設計 methodCache 屬性時使用到了 懶加載機制, 在初始化時不會增加對應 Method, 而是在 第一次調用時新增

MapperMethod 運行時數據如下, 比較容易理解
通過一個實際例子幫忙理解一下 MapperRegistry 類關系, Mapper 初始化第一次調用的對象狀態, 可以看到 methodCache 容量為0

我們目前已經知道 MapperRegistry的類關系, 回頭繼續看一下第二步的 MapperRegistry#getMapper() 處理步驟

核心處理在 MapperProxyFactory#newInstance()方法中, 繼續跟進

MapperProxy繼承了 InvocationHandler 接口, 通過 newInstance() 最終返回的是由 Java Proxy 動態代理返回的動態代理實現類
看到這里就清楚了步驟二中接口為什么能夠被實例化, 返回的是 接口的動態代理實現類
Mybatis Sql 的執行過程
根據 Mybatis SQL 執行流程圖進一步了解

大致可以分為以下幾步操作:
📖 在前面的內容中, 知道了Mybatis Mapper 是動態代理的實現, 查看 SQL 執行過程, 就需要緊跟實現InvocationHandler 的MapperProxy類
執行增刪改查
@Select(' SELECT * FROM SUBJECT WHERE ID = #{id}')PrimitiveSubject getSubject(@Param('id') final int id);
我們以上述方法舉例, 調用方通過 SqlSession 獲取Mapper動態代理對象, 執行Mapper方法時會通過InvocationHandler進行代理

在MapperMethod#execute 中, 根據 MapperMethod -> SqlCommand -> SqlCommandType 來確定增、刪、改、查方法
📖 SqlCommandType 是一個枚舉類型, 對應五種類型 UNKNOWN、INSERT、UPDATE、DELETE、SELECT、FLUSH

參數處理
查詢操作對應 SELECT 枚舉值, if else 中判斷為返回值是否集合、無返回值、單條查詢等, 這里以查詢單條記錄作為入口
Object param = method.convertArgsToSqlCommandParam(args);result = sqlSession.selectOne(command.getName(), param);


📖 這里能夠解釋一個之前困擾我的問題, 那就是為什么方法入參只有單個 @Param('id'), 但是參數 param 對象會存在兩個鍵值對
繼續查看 SqlSession#selectOne 方法, sqlSession 是一個接口, 具體還是要看實現類 DefaultSqlSession

因為單條和查詢多條以及分頁查詢都是走的一個方法, 所以在查詢的過程中, 會將分頁的參數進行添加

執行器處理
在 Mybatis 源碼中, 創建的執行器默認是 CachingExecutor, 使用了裝飾者模式, 在類中保持了 Executor 接口的引用, CachingExecutor 在持有的執行器基礎上增加了緩存的功能

delegate.query 就是在具體的執行器了, 默認 SimpleExecutor, query 方法統一在抽象父類 BaseExecutor 中維護

BaseExecutor#queryFromDatabase 方法執行了緩存占位符以及執行具體方法, 并將查詢返回數據添加至緩存

BaseExecutor#doQuery 方法是由具體的 SimpleExecutor 實現

執行 SQL
因為我們 SQL 中使用了參數占位符, 使用的是 PreparedStatementHandler 對象, 執行預編譯SQL的 Handler, 實際使用 PreparedStatement 進行 SQL 調用

返回數據解析
將 JDBC 返回類型轉換為 Java 類型, 根據 resultSets 和 resultMap 進行轉換

通過 Mybatis 執行分頁 SQL 有兩種實現方式, 一種是編寫 SQL 時添加 LIMIT, 一種是全局處理
SQL 分頁<select resultMap='resultAutoMap'> SELECT * FROM SUBJECT LIMIT #{CURRINDEX} , #{PAGESIZE}</select>攔截器分頁
上文說到, Mybatis 支持了插件擴展機制, 可以攔截到具體對象的方法以及對應入參級別
我們添加插件時需要實現Interceptor 接口, 然后將插件寫在 mybatis-config.xml 配置文件中或者添加相關注解, Mybatis 初始化時解析才能在項目啟動時添加到插件容器中

由一個 List 結構存儲項目中全部攔截器, 通過Configuration#addInterceptor 方法添加

重點需要關注 Interceptor#pluginAll 中 plugin 方法, Interceptor 只是一個接口, plugin 方法只能由其實現類完成

Plugin 可以理解為是一個工具類, Plugin#wrap 返回的是一個動態代理類

這里使用一個測試的 Demo 看一下方法運行時的參數

雖然是隨便寫的 Demo, 但是與正式使用的插件并無實際區別

本篇文章就到這里了,希望能夠給你帶來幫助,也希望您能夠多多關注好吧啦網的更多內容!
相關文章:

網公網安備